Étude de cas : Soli’AIDE, l’extranet métier Soli’AL
Développement d’une plateforme sécurisée de saisie, suivi et gestion financière et comptable de demandes d’aide financière et mesures d’accompagnement social liées au logement.
Soli’AL est une association créée en 2019 par Action Logement avec pour mission principale l’aide aux locataires (du parc social) en difficulté, et ce au travers de deux vecteurs :
• l’accompagnement social des locataire (diagnostic, gestion budgétaire, montage de dossiers…etc…)
• l’attribution d’aides financières ciblées (Aide Sur Quittance, Aide Energie…)
Objectif
Développer un outil métier dédié, sous forme d’un extranet sécurisé, pleine propriété de Soli’AL, permettant de sécuriser et d’optimiser la gestion des principales fonctions administratives liées au coeur d’activité de Soli’AL, à savoir :
- flux complet d’instruction des dossiers de demandes d’aides (saisie initiale d’une demande, jusqu’à l’évaluation et le suivi du traitement)
- flux complet des aides livrées (missions d’accompagnement et aides financières)
- reporting global et détaillé de l’activité
- génération automatique des ordres de virement des aides financières
- intégration au système comptable (avec génération et transmission automatisée des écritures)
- intégration avec le SI Action Logement et en particulier :
> avec le service des Aides aux Salariés en Difficulté (système d’échanges et suivi automatisé des dossiers) ;
> avec le Contrôle de Gestion Action Logement (remontée automatique des données de reporting) - espace métier de suivi de mission d’accompagnement dédié aux conseillers sociaux et intégré à l’espace d’instuction
- envoi automatisé des notifications de mise en paiement des aides
Contraintes
- Conformité RGPD (gestion de données personnelles sensibles, gestion du consentement…)
- Fiabilisation de l’instruction des dossiers (contrôles de cohérence en temps réel lors de la saisie)
- Sécurisation physique des données (sauvegardes flottantes sur serveurs distants)
- Profils de droits différenciés suivant types d’utilisateurs :
> bailleurs instructeurs
> bailleurs administrateurs
> opérateurs Soli’AL
> administrateurs Soli’AL - Interopérabilité avec SI Action Logement :
> import et export de dossiers
> remontée automatique des informations de suivi mission vers service ASD (« Aide aux Salariés en Difficulté »)
> remontée automatique des informations de facturation
> remontée automatique des écritures comptables
> remontée automatiques des informations de reporting Contrôle de Gestion - Flexibilité et adaptabilité (gestion de nouvelles aides, modifications règlementaires)
- Ergonomie d’usage et facilité de prise en main
- Hébergement sécurisé (redondance machines et sauvegarde des données)
- Maintenance en condition opérationnelle :
> monitoring 24/24 7/7
> audit machine hebdomadaires
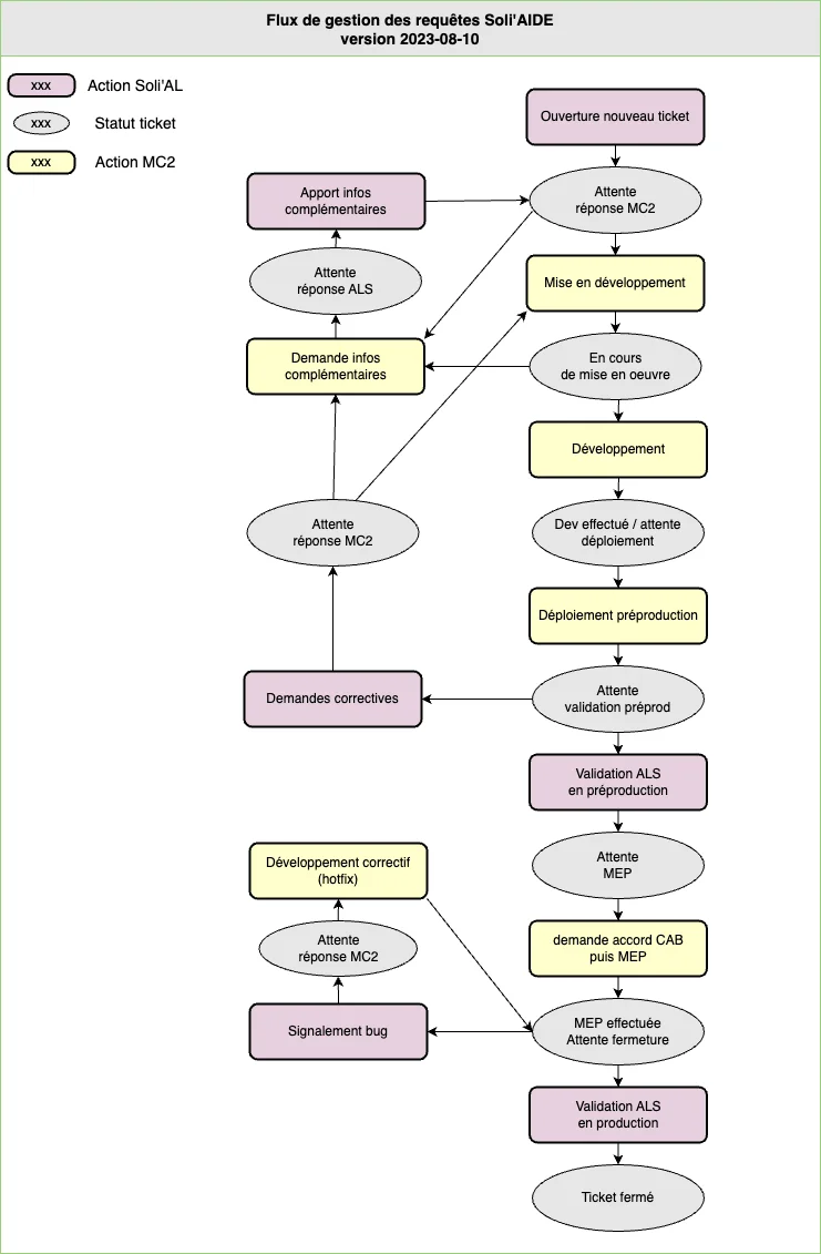
> système de suivi des requêtes et incidents (ticketing)
> PCA (Plan de Continuité d’Activité) avec exercices périodiques en conditions réelles
Mise en œuvre de l’extranet Soli’AIDE
- Étude préalable de faisabilité et modélisation conceptuelle des besoins
(cf. schémas MCD + Cibles Soli’AIDE.drawio.png)
- Mise en place infrastructure d’hébergement 4 serveur
- Développement / validation et déploiement des interface utilisateurs
- Maintenance et gestion des requêtes (correctives et évolutives)
Soli’Aide en chiffres
- Au 31 décembre 2023, Soli’AL comptait 144 adhérents dont 138 bailleurs.
- 3000 utilisateurs l’utilisent quotidiennement (bailleurs instructeurs, bailleurs administrateurs, gestionnaires Soli’AL, conseillers sociaux Soli’AL)